如何把教学设计做到重点突出呢?下面是我为大家收集的幼儿园中班语言的教学设计4篇,希望对大家有所帮助 幼儿园中班语言的教学设计 篇1 活动目标 1观察理解鲨鱼笑笑从找不到朋友,到鱼儿们愿意与它交朋友的故事情节,知道真心助。

出版类插图报价1儿童读物类1辅助教材及幼儿训练类每幅3060元浮动依据难度而定2少儿插图根据复杂程度每幅50100元浮动 3儿童插图及青春系列封面插图每幅500800元浮动含至少2套草稿设计方案,任选其一。
童年是美好的,因为每一个孩子都可以在爸爸妈妈的怀抱里,听着暖暖的故事进入梦乡在我园特色建设的过程中,家庭是我们不可缺少的一部分,只有家园合作,形成教育合力,对幼儿的教育才能事半功倍结合我园语言特色建设。
一幼儿园信息工作制度完善 本学期初,依据松江区关于学校信息公开和网站建设的评估表的评估细则,我园对幼儿园信息公开和网站建设内容进行儿童故事网站建设了全面系统地自查工作,整理完善儿童故事网站建设了各项制度 二教师信息工作考核机制逐步完善 1信息。
幼儿园简短睡前童话故事1 蚂蚁与蜘蛛的争吵 一群蚂蚁搬进了新家,可蚂蚁们都觉得地方太小转不了身怎么办?有蚂蚁出主意在地下继续挖洞扩大自己的住房面积,蚂蚁们一致同意 可是,蚂蚁挖洞的声音吵醒了蜘蛛,蜘蛛害怕自己的网丝断了,赶。
6听了这个故事,你懂得了什么道理?4分小组进行小实验水中成像用手电筒当月亮,水盆当井,并让幼儿观察“水中‘月亮’的影子是什么样的?用手去捞,‘月亮’变得怎么样了?”使幼儿感知水面很平时,“月亮”是。

-
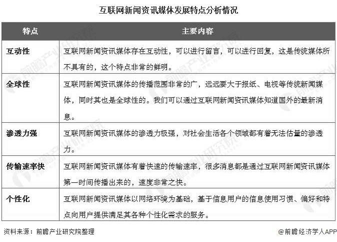
互联网新闻网站排名查询的简单介绍
2腾讯网 腾讯网是腾讯公司推出互联网新闻网站排名查询的集新闻信息互动社区娱乐产品和基础服务为一体的大型综合门户网站腾讯网服务于全球华人用户互联网新闻网站排名查询,致...
-
深圳网站建设资讯(深圳网站建设简介)
2015年11月9日深圳网站建设资讯,尚网科技旗下尚网新闻成功入驻一点资讯媒体平台。同时在11月12日深圳网站建设资讯,尚网新闻成功入驻腾讯媒体开放平台。在一点资讯、...
-
小程序个人可以开发么(个人可以开发微信小程序)
开发小程序小程序个人可以开发么的方式无非是自己独立开发和找第三方服务商开发小程序个人可以开发么,个人可以开发吗,当然是可以的但是主要依赖于开发者的技术实力,涉及到代码...
-
中国互联网新闻中心亚涛(中国互联网新闻中心是什么单位)
当然中国互联网新闻中心亚涛,这些广告也是很惹人烦中国互联网新闻中心亚涛的中国互联网新闻中心亚涛,其程度不亚于之前boss直聘与伯爵旅拍的那些作品 可以说中国互联网新闻中...
-
承德网站建设定制网站报价(承德网站设计制作需要多少钱)
如果是想要制作展示型的网站或者功能不太复杂的网站承德网站建设定制网站报价,一般只需花费1k左右二寻找外包定制公司进行网站建设这种方式就是要承德网站建设定制网站报价我...
